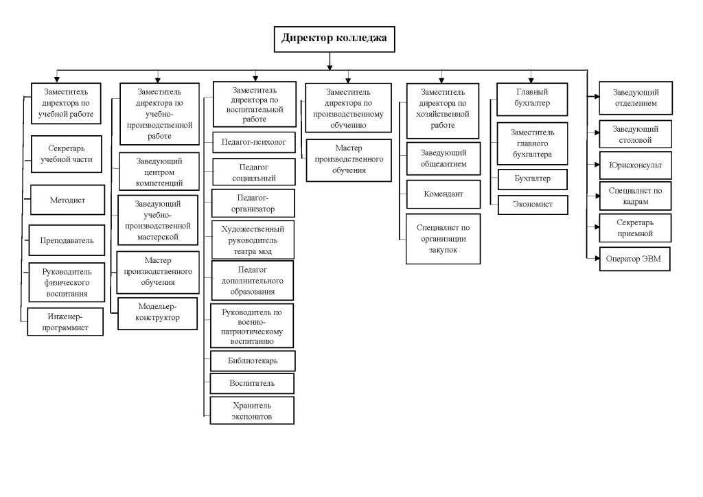
Структура подчинения учреждения образования «Витебский государственный индустриально-технологический колледж»